各縣、區黨委,縣、區人民政府,市直各單位:
《蚌埠市污染防治攻堅戰成效考核實施方案》已經市委、市政府同意,現印發給你們,請結合實際認真貫徹落實。
中共蚌埠市委辦公室
蚌埠市人民政府辦公室
2021年7月29日
(此件公開發布)
蚌埠市污染防治攻堅戰成效考核實施方案
第一條 為了全面貫徹落實習近平生態文明思想,深入貫徹習近平總書記考察安徽重要講話指示精神,堅決打贏污染防治攻堅戰,確保生態環境質量總體改善,根據《中共中央辦公廳、國務院辦公廳關于印發〈?。ㄗ灾螀^、直轄市)污染防治攻堅戰成效考核措施〉的通知》《中共安徽省委辦公廳、安徽省人民政府辦公廳關于印發〈設區市污染防治攻堅戰成效考核實施方案〉的通知》《蚌埠市全面加強生態環境保護堅決打好污染防治攻堅戰的實施方案》等要求,結合我市實際,制定本方案。
第二條 本方案適用于對各縣(區)黨委、人大、政府(含市高新區和市經開區黨工委、管委會,下同)污染防治攻堅戰成效的考核。
第三條 考核工作應當堅持問題導向、突出重點,針對突出生態環境問題,圍繞污染防治攻堅戰目標任務設置考核指標,狠抓重點領域和關鍵環節;堅持人民認可、客觀公正,規范考核方式和程序,充分發揮社會監督作用;堅持結果導向、注重實效,以考核促進生態環境質量改善和相關工作落實,壓實生態環境保護責任。
第四條 考核工作由市生態環境保護委員會統籌組織,市生態環境保護委員會辦公室牽頭落實,市委組織部、市委督查考核辦公室、市人大常委會辦公室、市生態環境局參加。
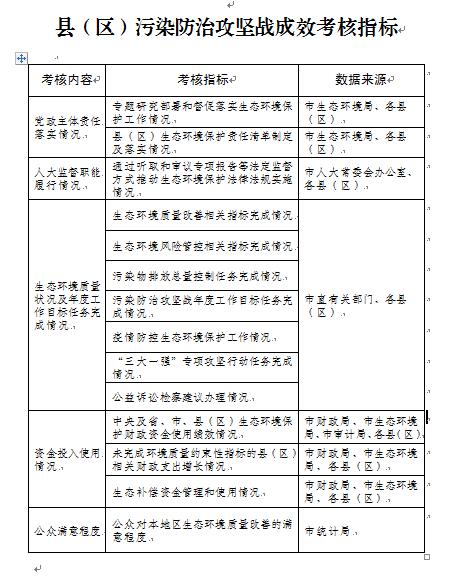
第五條 對縣(區)黨委、人大、政府污染防治攻堅戰成效考核,主要包括以下幾個方面:
(一)黨政主體責任落實情況??己丝h(區)黨委和政府落實“黨政同責”,專題研究部署和督促落實生態環境保護工作,壓實鄉鎮(街道)和有關部門生態環境保護責任等情況。
(二)人大監督職能履行情況??己丝h(區)人大通過聽取和審議專項報告等法定監督方式推動生態環境保護法律法規實施等情況。
(三)生態環境質量狀況及年度工作目標任務完成情況。考核生態環境質量改善、生態環境風險管控、污染物排放總量控制等情況,污染防治攻堅戰年度工作目標任務完成情況,疫情防控生態環境保護工作情況,長江安徽段生態環境大保護、大治理、大修復、強化生態優先綠色發展理念落實專項攻堅行動(以下簡稱“三大一強”專項攻堅行動)任務完成情況及生態環境和資源保護領域公益訴訟檢察建議辦理情況等。
(四)資金投入使用情況。考核中央及省、市、縣(區)生態環境保護財政資金使用績效,未完成環境質量約束性指標的縣(區)相關財政支出增長情況以及生態補償資金管理和使用情況。
(五)公眾滿意程度。考核公眾對本地區生態環境質量改善的滿意程度。
第六條 考核采用百分制評分,根據評分情況,考核結果劃分為優秀、良好、合格、不合格4個等級。市生態環境保護委員會辦公室組織有關部門制定考核指標評分細則。
縣(區)發生特別重大環境污染事件或特別重大生態破壞事件的,考核結果不得確定為優秀。
第七條 指標考核目標年為2020年,過程工作考核目標年為2018—2020年,考核工作于2021年10月底前完成。
第八條 考核采取以下步驟:
(一)自評總結。各縣(區)就污染防治攻堅戰進展情況和取得成效進行總結,對照考核指標進行自評,形成自評總結報告,報送市生態環境保護委員會辦公室,抄送市生態環境局。
(二)核實核證。市生態環境局會同有關部門對各縣(區)自評總結報告進行核實核證和匯總整理。
(三)綜合評價。市生態環境局、市委組織部會同市直有關部門對照考核指標進行綜合評價,提出考核等級劃分、考核結果處理等建議。
(四)結果反饋??己私Y果經市委、市政府審定后,以市委辦公室、市政府辦公室名義向各縣(區)反饋,并以適當方式進行通報。
第九條 考核結果作為對縣(區)黨委、人大、政府領導班子和領導干部綜合考核評價、獎懲任免的重要依據,作為生態環境保護相關財政資金分配的參考依據。
第十條 縣(區)考核結果為不合格的,由市生態環境保護委員會對縣(區)黨委和政府主要負責人進行約談,提出限期整改要求;需要問責追責的,由市級負有生態環境監管職責的工作部門組織開展調查,對相關縣(區)、單位和黨政領導干部應負責任和處理提出建議,按照干部管理權限及時移送市紀委監委、市委組織部依規依紀依法辦理。
第十一條 各縣(區)、市直有關部門應當及時、準確提供相關數據和資料,確??己斯ぷ黜樌M行。對徇私舞弊、謊報瞞報、篡改數據、偽造資料等造成考核結果嚴重失真失實的,考核等級直接確定為不合格,將相關信息納入政務失信記錄,并按照有關規定嚴肅追究相關單位和人員責任。
第十二條 本方案由市生態環境保護委員會辦公室負責解釋。
附件:縣(區)污染防治攻堅戰成效考核指標
